Microsoft's Windows Subsystem for Linux, or WSL, is a compatibility layer that allows people to run Linux distributions directly on their Windows machines, foregoing the need to configure a virtual machine or dual-boot setup.
So far, 2025 has been an eventful year for WSL, as major Linux distributions like Fedora and Arch Linux officially started offering images for it, with Ubuntu switching to its new tar-based distribution format earlier this year.
Just when it seemed things were settlWSLing down for WSL, Microsoft went ahead and open sourced it.
WSL Goes Open: What to Expect?

Open sourced under the MIT License, WSL is now fully available for anyone to inspect, modify, and contribute to, with its very first GitHub issue, opened back in April 2016, now finally closed nine years later.
Microsoft says that it open sourced WSL to encourage community contributions and accelerate its development while improving Linux support on Windows.
This release joins their existing line-up of open source WSL components like the WSLg, which handles Wayland and X11 support, and the WSL2-Linux-Kernel, which is the source for the Linux kernel used on WSL2.

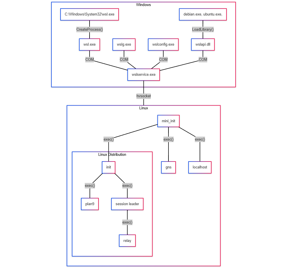
Microsoft also shared an overview of WSL's architecture, showing how it leverages the Linux kernel running inside a lightweight virtual machine with tight Windows integration.
This setup allows Linux distributions like Debian, Ubuntu, Fedora, Arch Linux, etc. to run on Windows with full system compatibility and access to files, networking, and graphical utilities.
If you're interested in exploring the source code, contributing to WSL's development, or forking it for your own projects, check out the official documentation and GitHub repository.
Suggested Read 📖



