Linux Mint (LM) is a popular choice for first-time Linux users who have escaped the shackles of Windows. Even though it is based on Ubuntu, the developers behind it have ensured that it is a good fit for beginners.
Earlier this year, we saw the Linux Mint 22 release based on Ubuntu 24.04 LTS, and it was great. The release was packed with upgrades like a new Cinnamon version, a recent Linux kernel, and many other user-centric changes.
However, in a recent blog post, Project Leader for Linux Mint, Clement Lefebvre (Clem), outlined a few changes that they intend to implement, and some that they have already put in place.
Linux Mint Working On Refinements

Cinnamon, the primary desktop environment for Linux Mint, will be given a design upgrade for its default theme, βMint-Xβ, with the upcoming Cinnamon 6.4 release.
As pointed out by Clem, Cinnamon looks βpretty uglyβ outside of Linux Mint, and I agree with him.
You see, Linux Mint defaults to a theme called βMint-Yβ, which gives the distro its clean and modern look.
In comparison, the default Mint-X theme looks/feels quite dull and outdated, which is the default if you install Cinnamon desktop on other distros manually. So, if the default theme gets a revamp, any distro that uses Cinnamon desktop would look more modern out-of-the box without any special tweaks.
Of course, that is not the only thing they are working on. Over the past week, the developers had to tackle a broken upgrade path between LM 21.3 and LM 22 due to package conflicts introduced upstream (Ubuntu 24.04) for samba and libreoffice.
Thankfully, they were able to address the issue to some extent, but users are strongly advised to back up their data before upgrading.
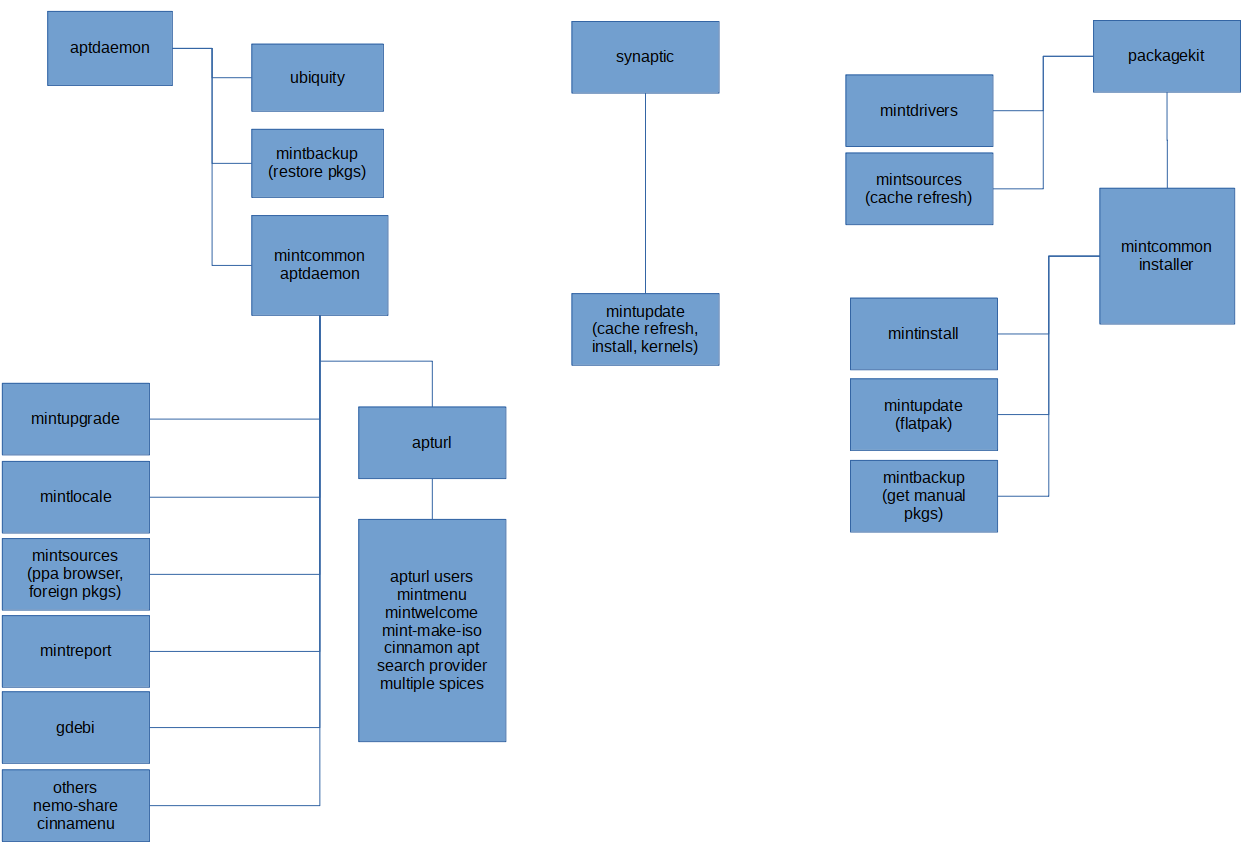
Then there's the work on streamlining the APT libraries and utilities used by applications on Linux Mint. These consist of unmaintained tools that were put together more than a decade ago.

Linux Mint doesn't want to bank on the patches made by Debian and Ubuntu, who have been making those libraries work all these years. They are not happy with how those two projects handle the design, translations, and features of the libraries.
Going forward, they will be handling the patches and implementing changes as necessary.
The developers of Linux Mint have begun the transition by merging Gdebi and apturl into a single utility called Captain, and aptdaemon and mintcommon-aptdaemon into Aptkit.
Wrapping this up, the repository servers for Linux Mint have received a bandwidth boost, with packages now being served at lightning-fast speeds of 10 Gbps, which is ten times faster than before.
And, lastly, LMDE 5 has reached end-of-life status, with no future updates to be made available.
Suggested Read π

