Earlier this year, we were introduced to the Linux Mint 22 release, which landed with many major changes, including an updated desktop environment, Cinnamon 6.2.
Since then, the developers have been busy working on further refining their offerings and recently announced that they were working on a new default Cinnamon theme and some tweaks for Linux Mint.
Now, it appears that they have delivered on their claims. Let's see what they have been up to. π
Linux Mint Delivers The Refinements


Source: The Linux Mint Blog
As you can see above, the default Cinnamon theme is now much darker and more contrasty than before, making it look less washed out, and giving it more depth. The developers have also worked on making the various elements more rounded, with gaps being introduced between the applets and the panel for a more polished look.
The force quit dialog sees a change as well, with it now being written in Clutter, instead of being a GTK window to make it look like the rest of Cinnamon.
If you didn't know, Clutter is a toolkit for designing modern-looking user interfaces, but it has been in a state of βdeep maintenanceβ since at least 2016.

Similarly, other system dialogs like the app uninstall dialog, and the media button and workspaces on-screen displays (OSDs) have been redesigned using Clutter to make them on par with the rest of the system.
There are also plans to revamp the main menu, notifications, animations, and pkexec/logout dialogs, along with the introduction of a new status applet. Details on those will be shared on the official Linux Mint blog as development progresses.

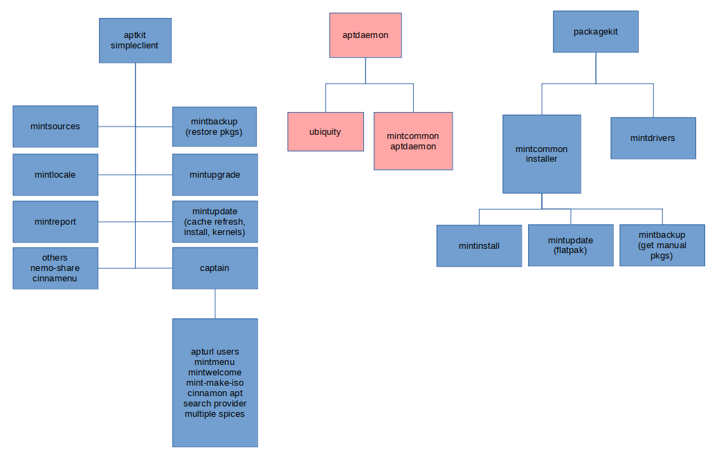
Those were just the user interface side of things, the Linux Mint developers have also successfully streamlined the APT libraries and utilities used by apps on Linux Mint by implementing AptKit and Captain.
The diagram shared by the developers shows how they are handling things going forward. They have completely done away with their dependence on aptdaemon, synaptic, gdebi and apturl.
The above-mentioned transition will be complete when Linux Mint 22.1 releases in December.
So, wrapping up.
I can't wait to check out the next Cinnamon and Linux Mint releases. With improvements like these, those two are shaping up to be exciting releases with a more refined user experience than ever before.
π¬ What about you? Are you looking forward to these changes? Add your thoughts below!
Suggested Read π

